2025年度朱良漪分析仪器创新奖入围名单公示
2025/08/07 | 分析仪器分会
关于2025年度朱良漪分析仪器创新奖入围名单的公示通知
各相关单位及个人:
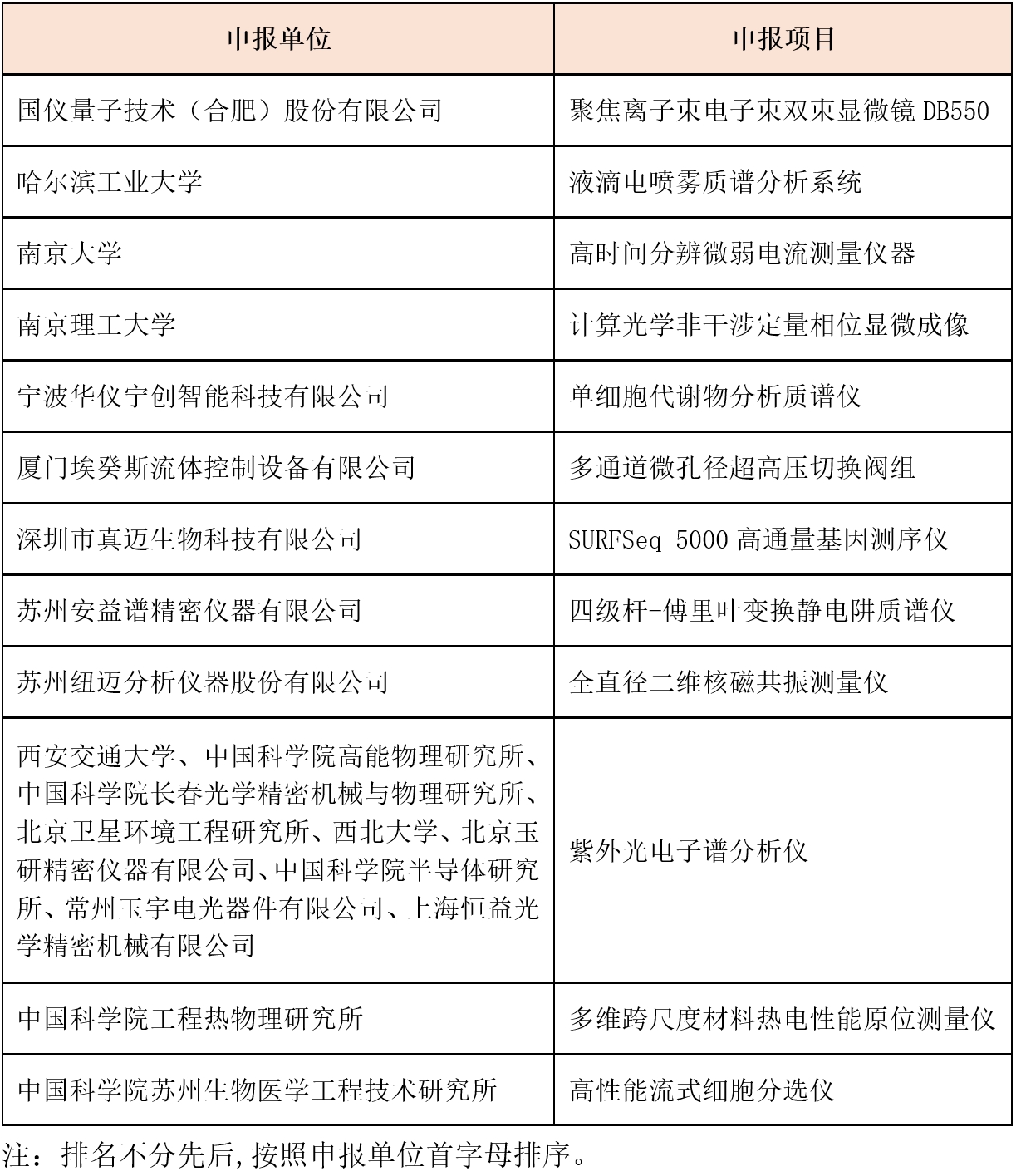
2025年度“朱良漪分析仪器创新奖”于2025年1月1日-6月30日组织开展申报工作。经过形式审查和初步评审,现已确定入围项目及入围者名单。根据“朱良漪分析仪器创新奖”奖励办法(2022版)规定,为广泛接受社会监督,特实行公示和异议制度。现将入围名单予以公示(具体名单见附件)。
公示时间:2025年8月8日-8月22日。
公示期间,任何单位或个人如认为上述申报项目存在弄虚作假、剽窃等不符合奖项申报要求的问题,均可提出异议。提出异议时,需以书面形式提交,并注明异议人姓名、联系方式及异议理由,同时提供必要的证明材料。我们将对异议情况进行认真核查,并严格遵守保密规定,切实维护各位的合法权益。
联系人:刘老师
联系电话:13401022872
电子邮箱:lyl@fxxh.org.cn
邮寄地址:北京市海淀区上地东路1号盈创动力大厦E座507A(100085)
附件1:2025年度朱良漪创新成果奖入围名单
附件2:2025年度朱良漪青年创新奖入围名单
附件3:2025年度朱良漪应用创新奖入围名单
特此通知。
伟德bet
2025年8月7日
附件1:2025年度朱良漪创新成果奖入围名单

附件2:2025年度朱良漪青年创新奖入围名单

附件3:2025年度朱良漪应用创新奖入围名单
